Bioinfiltration is a green infrastructure practice that consists of shallow depressions, native vegetation and layers of permeable soil and gravel to promote infiltration. Bioinfiltration designs are not intended to retain a permanent pool but rather to detain stormwater runoff and allow it to percolate into the underlying soil while removing pollutants through filtration or adsorption.

Downloadable PDF: Bioinfiltration Fact Sheet
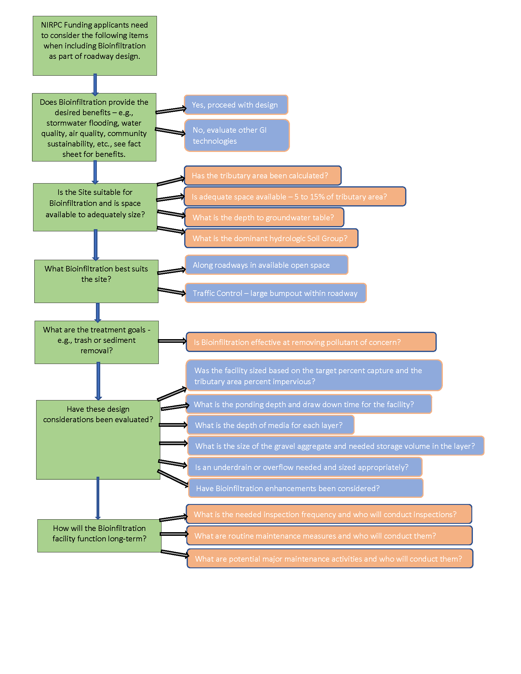
Bioinfiltration Flow Chart (Click Image to download)

