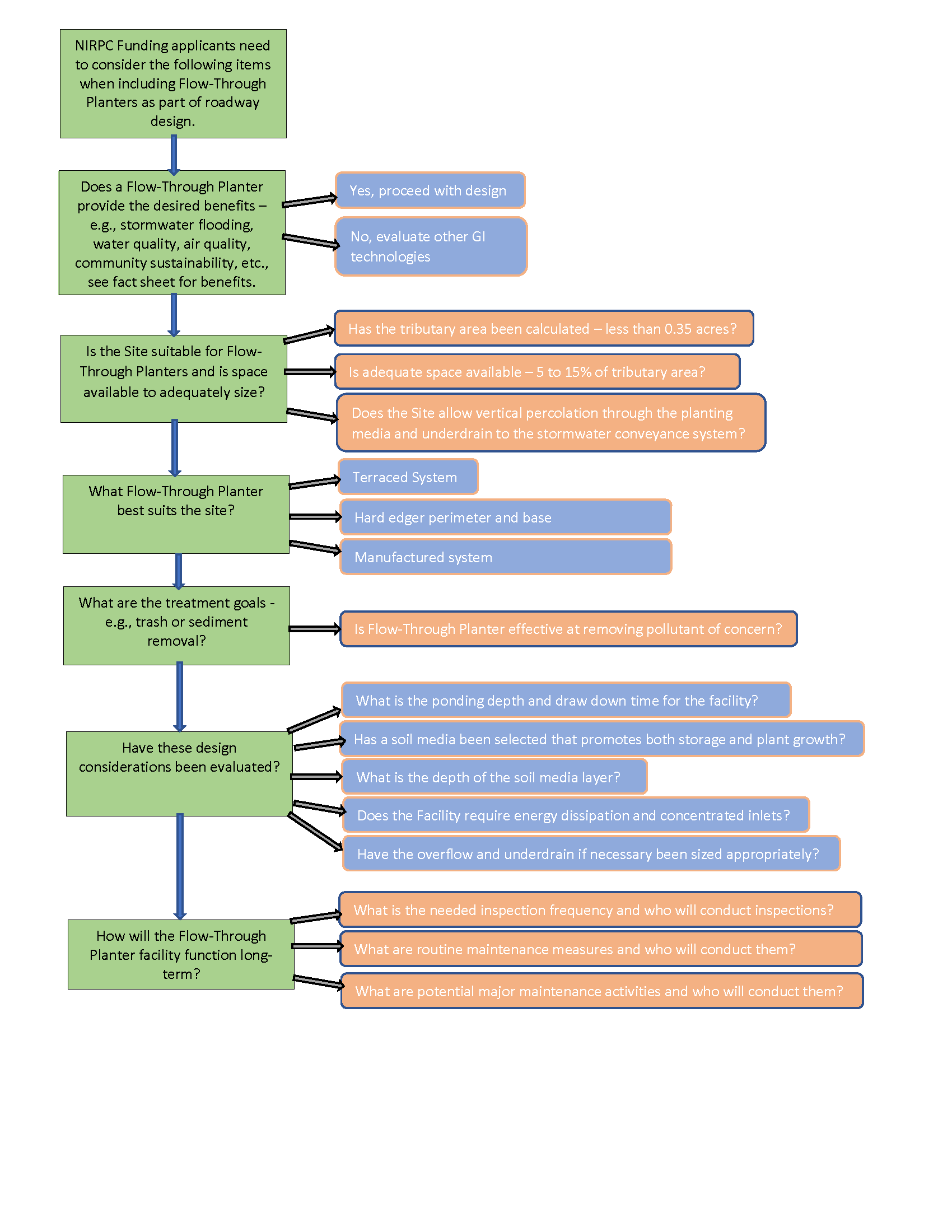
Flow-through planters, either elevated or at ground level, have an impervious bottom and contain soil and vegetation that filters stormwater prior to discharge back to the sewer system.

Flow through planters fact sheet: PDF
Flow through planters flow chart (click image to download)

