Porous pavements and pavers are alternatives to concrete and asphalt that allow stormwater runoff to pass through open pores or joints within the system, a subsurface gravel layer and a structural base layer to promote stormwater infiltration.
Downloadable PDF: Pervious Pavements Fact Sheet
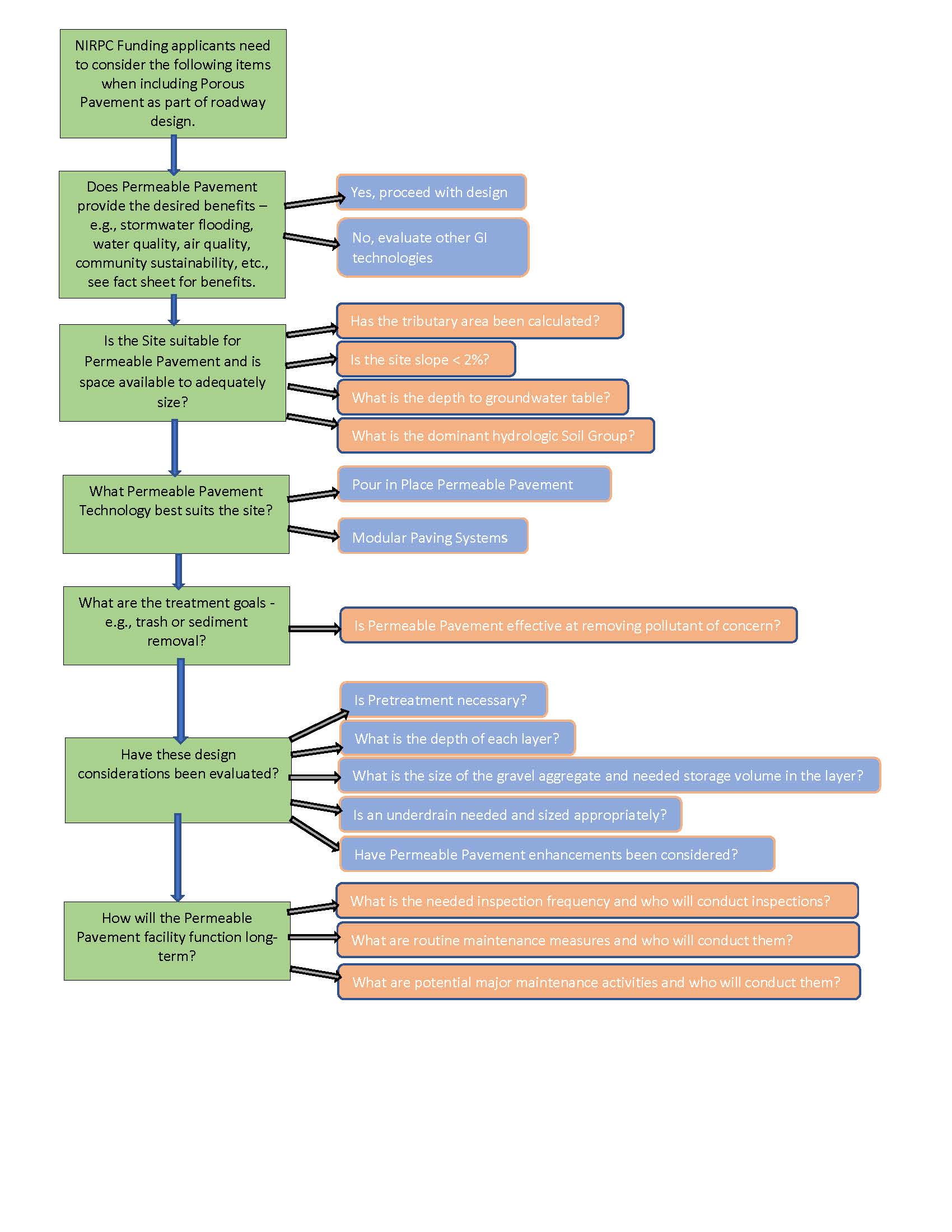
Permeable Pavement Flow Chart (Click image to download)

